上海静安区教育系统向社会公开招聘565人教师公告

文章摘要

经上级主管部门同意,静安区教育系统委托静安区教育人才服务中心向社会公开招聘教师,现公告如下:一、招聘对象:2023届大学应届毕业生和本市在职教师、社会人员(除上述两类人员以外的人员)。二、招聘条件:(一) ...

经上级主管部门同意,静安区教育系统委托静安区教育人才服务中心向社会公开招聘教师,现公告如下:

一、招聘对象:

2023届大学应届毕业生和本市在职教师、社会人员(除上述两类人员以外的人员)。

二、招聘条件:

(一)基本条件:

1、遵守中华人民共和国宪法和法律。

2、具有良好的品行和正常履行职责的身体条件。

3、持有与岗位匹配的教师资格证(未持有教师资格证的2023届大学应届毕业生可报名应聘,但须于2023年8月底之前取得符合学段要求的教师资格证)。

4、有海外留学经历者,学历为国家教育部门认可并有学历鉴定书。

5、具备国民教育系列研究生及以上学历,且能取得相应学历的学位者优先。

6、应聘语文和学前教育、学前保健学科者普通话水平必须达到二级甲等及以上水平,其他学科达到二级乙等及以上水平。

(二)中小学、幼儿园单位招聘条件:见相关网站及各学校、幼儿园网站。

(三)上海行健职业学院、上海市静安区业余大学招聘条件见相关网站及学校网站。

三、报名时间、方式:

1、报名时间:2022年12月2日上午9:00----2022年12月16日中午11:00之前(第一批)。

2、报名方式:

(1)相关信息发布在“静安门户网站”(https://www.jingan.gov.cn/)上。

(2)通过区教育人才服务中心网站(http://www.jajyrc.edu.sh.cn/),各学校网站查看招聘岗位、报名联系方式等信息。

(3)直接与学校电话联系。

四、考试方法和内容

用人单位择优组织应聘教师综合考评后向区教育人才服务中心上报合格人员个人信息及面试评价表。静安区教育人才服务中心组织学科组专家对应聘教师进行综合评价,综合评价分为笔试和面试,具体时间、地点以用人单位通知应聘教师为准。

五、其他事宜

拟聘用教师需进行心理测试。体检、考察工作参照公务员录用标准和要求执行。拟聘用人员名单在“静安门户网站”公示7天,同时公布监督(举报)电话,接受社会监督。

六、疫情防控要求

在本次招聘组织实施过程中,将严格按照国家和市、区新冠肺炎疫情防控有关要求,落实防疫措施,必要时可对有关工作安排进行适当调整。请广大报考者理解、支持和配合。

七、招聘程序

见附件。

八、2023年(第一批)招聘岗位

区教育系统2023年第一批教师招聘涉及125家事业单位,548个岗位。(具体岗位见附件及各学校网站)

咨询电话:62882426 向老师

附件:

1、《2023年静安区公开招聘教师条件(第一批)》

2、《静安区教育系统教师招聘流程》

3、《上海行健职业学院2023年教师招聘公告(第一批)》

4、《上海市静安区业余大学2023年招聘公告(第一批)》

5、《2023年静安区教育系统教师公开招聘(第一批)计划》

图片

附件一:

2023年静安区公开招聘教师条件(第一批)


一、基本条件:

1、遵守中华人民共和国宪法和法律。

2、具有良好的品行和正常履行职责的身体条件。

3、持有与岗位匹配的教师资格证(未持有教师资格证的2023届大学应届毕业生可报名应聘,但须于2023年8月底之前取得符合学段要求的教师资格证)。

4、有海外留学经历者,学历为国家教育部门认可并有学历鉴定书。

5、具备国民教育系列研究生及以上学历,且能取得相应学历的学位者优先。

6、应聘语文和学前教育、学前保健学科者普通话水平必须达到二级甲等及以上水平,其他学科达到二级乙等及以上水平。

二、中小学单位具体招聘条件:

1、2023届大学应届毕业生:

①具备国民教育系列本科及以上学历且能取得相应学历的学位。

②2022年7月1日至2023年6月30日取得学历的海外留学经历者视作为2023届大学应届毕业生。

2、本市在职教师:

①具有本市户籍;非本市户籍的,具备有效期内《上海市居住证》一年以上,计算截止时间为2023年12月31日。

②具备国民教育系列本科及以上学历。
③年龄需在40周岁以下(1983年1月1日以后出生),具有高级教师职称者年龄需在45周岁以下(1978年1月1日以后出生);特别优秀的(获得国家级奖励或国家级荣誉称号)具有高级教师职称者年龄可放宽至47周岁(1976年1月1日以后出生)。

3、社会人员(除上述两类人员以外的人员):
①具有本市户籍;非本市户籍的,具备有效期内《上海市居住证》一年以上,计算截止时间为2023年12月31日。

②具备国民教育系列本科及以上学历。
③年龄在40周岁以下(1983年1月1日以后出生)。

④具有高级教师职称者年龄需在45周岁以下(1978年1月1日以后出生);特别优秀的(获得国家级奖励或国家级荣誉称号)具有高级教师职称者年龄可放宽至47周岁(1976年1月1日以后出生)。

三、幼儿园单位具体招聘条件:

1、2023届大学应届毕业生:

①具备国民教育系列本科及以上学历且能取得相应学历的学位。

②具有本市户籍的大学应届毕业生,国民教育系列大学学前教育专业可放宽至大专学历。

③2022年7月1日至2023年6月30日取得学历的海外留学经历者视作为2023届大学应届毕业生。

2、本市在职教师:
①具有本市户籍;非本市户籍的,具备有效期内《上海市居住证》一年以上,计算截止时间为2023年12月31日。

②具备国民教育系列本科及以上学历。
③年龄需在40周岁以下(1983年1月1日以后出生),具有高级教师职称者年龄需在45周岁以下(1978年1月1日以后出生);特别优秀的(获得国家级奖励或国家级荣誉称号)具有高级教师职称者年龄可放宽至47周岁(1976年1月1日以后出生)。

3、社会人员:
①具有本市户籍;非本市户籍的,具备有效期内《上海市居住证》一年以上,计算截止时间为2023年12月31日。

②具备国民教育系列本科及以上学历。
③年龄需在40周岁以下(1983年1月1日以后出生)。

④具有高级教师职称者年龄需在45周岁以下(1978年1月1日以后出生);特别优秀的(获得国家级奖励或国家级荣誉称号)具有高级教师职称者年龄可放宽至47周岁(1976年1月1日以后出生)。

图片

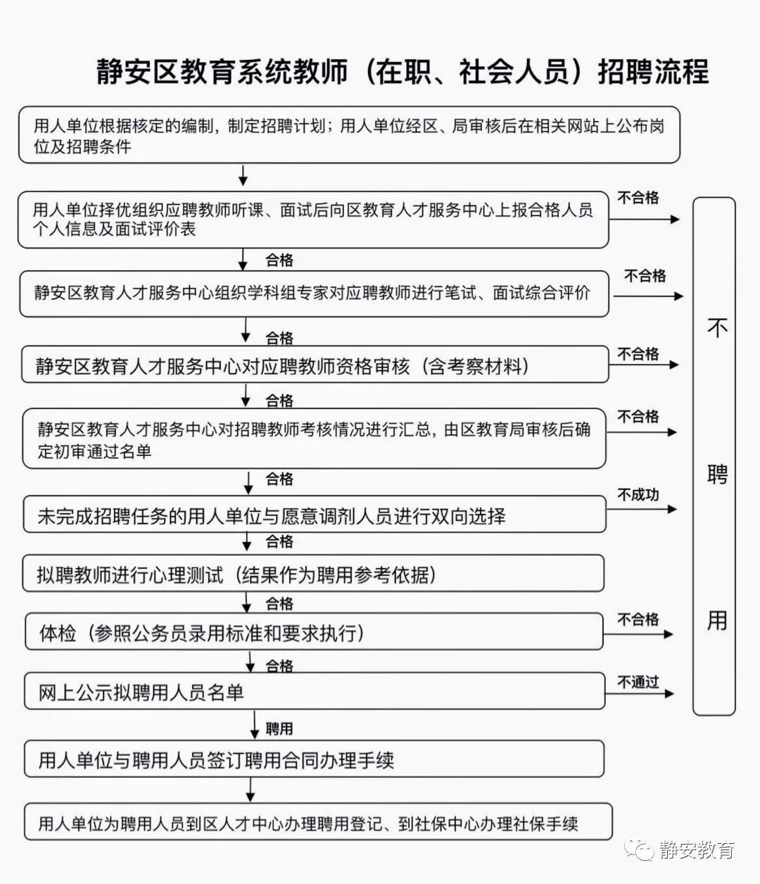
附件二:

静安区教育系统教师招聘流程


图片
图片
图片

附件三:

上海行健职业学院2023年教师招聘公告(第一批)


一、招聘对象:

2023届大学应届毕业生、在职教师和社会人员(除上述两类人员以外的人员)

二、招聘岗位及要求:

图片

三、招聘基本条件:

1、遵守中华人民共和国宪法和法律。

2、具有良好的品行和正常履行职责的身体条件。

3、高校在职教师持有与岗位匹配的教师资格证(其他人员可放宽二年取得)。

4、有海外留学经历者,学历为国家教育部门认可并有学历鉴定书。

5、2022年7月1日至2023年6月30日取得学历的海外留学经历者,视作为2023届大学应届毕业生。

6、招聘人员为本市在职教师的,具有本市户籍;非本市户籍的,具备有效期内《上海市居住证》一年以上(计算截止时间为2023年12月31日)。年龄需在40周岁以下(1983年1月1日以后出生),具有副高及以上职称者年龄需在45周岁以下(1978年1月1日以后出生),特别优秀的(获得国家级奖励或国家级荣誉称号)具有副高及以上职称者年龄可放宽至47周岁(1976年1月1日以后出生)。

7、招聘人员为社会人员(除上述两类人员以外的人员)的,具有本市户籍;非本市户籍的,具备有效期内《上海市居住证》一年以上(计算截止时间为2023年12月31日)。年龄在40周岁以下(1983年1月1日以后出生),具有副高及以上职称者年龄需在45周岁以下(1978年1月1日以后出生),特别优秀的(获得国家级奖励或国家级荣誉称号)具有副高及以上职称者年龄可放宽至47周岁(1976年1月1日以后出生)。

四、报名时间与方式:

报名时间:2022年12月2日上午9:00----2022年12月16日中午11:00之前

报名方式:投递简历邮箱:xjxyrs@126.com或邮寄至:上海市原平路55号1301室人事处

咨询电话:66103009

具体联系人:张老师、郑老师

五、考试方法和内容:

上海行健职业学院择优组织应聘教师综合考评后向区教育人才服务中心上报合格人员个人信息及面试评价表。静安区教育人才服务中心组织学科组专家对应聘教师进行综合评价,综合评价分为笔试和面试,具体时间、地点以上海行健职业学院通知应聘教师为准。

六、其他事宜:

拟聘用教师需进行心理测试。体检、考察工作参照公务员录用标准和要求执行。拟聘用人员名单在“静安门户网站”公示7天,同时公布监督(举报)电话,接受社会监督。

七、疫情防控要求:

在本次招聘组织实施过程中,将严格按照国家和市、区新冠肺炎疫情防控有关要求,落实防疫措施,必要时可对有关工作安排进行适当调整。请广大报考者理解、支持和配合。

图片

附件四:

上海市静安区业余大学2023年教师招聘公告(第一批)


一、招聘对象:

2023届大学应届毕业生、在职教师或社会人员。

二、招聘岗位:

图片

三、招聘条件:

(一)基本条件:

1、遵守中华人民共和国宪法和法律;

2、具有良好的品行和正常履行职责的身体条件;

3、持有高等学校教师资格证(应届毕业生可适当放宽两年);

4、有海外留学经历者,学历为国家教育部门认可并有学历鉴定书;

5、具备国民教育系列研究生及以上学历,且能取得相应学位。

(二)具体条件:

1、2023届大学应届毕业生:

①须具备国民教育系列研究生及以上学历,且能取得相应学位;

②2022年7月1日至2023年6月30日取得相应学历的海外留学经历者视作为2023届大学应届毕业生。

2、在职教师:

①具有本市户籍;非本市户籍的,具备有效期内《上海市居住证》一年以上,计算截止时间为2023年12月31日;

②年龄需在40周岁以下(1983年1月1日以后出生);具有专业技术副高职称者年龄需在45周岁以下(1978年1月1日以后出生);特别优秀的(获得国家级奖励或国家级荣誉称号)具有专业技术副高职称者年龄可放宽至47周岁(1976年1月1日以后出生);

③具有高等学校教师资格证。

3、社会人员(除上述两类人员以外的人员):

①具有本市户籍;非本市户籍的,具备有效期内《上海市居住证》一年以上,计算截止时间为2023年12月31日;

②年龄在40周岁以下(1983年1月1日以后出生);具有专业技术副高职称者年龄需在45周岁以下(1978年1月1日以后出生);特别优秀的(获得国家级奖励或国家级荣誉称号)具有专业技术副高职称者年龄可放宽至47周岁(1976年1月1日以后出生);

③具有高等学校教师资格证。

四、报名时间及方式:

报名时间:2022年12月2日上午9:00----2022年12月16日中午11:00之前(第一批)

简历邮箱:janhr@sjdc.net.cn

具体联系人:王老师,赵老师

五、考试方法和内容

上海市静安区业余大学择优组织应聘教师综合考评后向区教育人才服务中心上报合格人员个人信息及面试评价表。静安区教育人才服务中心组织学科组专家对应聘教师进行综合评价,综合评价分为笔试和面试,具体时间、地点以上海市静安区业余大学通知应聘教师为准。

六、其他事宜

拟聘用教师需进行心理测试。体检、考察工作参照公务员录用标准和要求执行。拟聘用人员名单在“静安门户网站”公示7天,同时公布监督(举报)电话,接受社会监督。

七、疫情防控要求

在本次招聘组织实施过程中,将严格按照国家和市、区新冠肺炎疫情防控有关要求,落实防疫措施,必要时可对有关工作安排进行适当调整。请广大报考者理解、支持和配合。

图片

附件五:

2023年静安区教育局所属事业单位人员招聘计划表(第一批)


图片
图片
图片
图片
图片
图片
图片
图片
图片
图片
图片
图片
图片
图片
图片
图片
图片
图片
图片
图片
图片
图片


附件下载提示

如遇到附件无法下载,可添加小编微信索取:

上岸小编微信: 招考小编微信: