甘肃酒泉玉门石油中专教师招聘公告

文章摘要

根据《中共玉门市委玉门市人民政府关于印发关于深化教育改革推进教育高质量发展的实施意见》(玉发122号)文件精神,结合学校发展和教育教学需要,经校党委研究,现面向社会公开招聘部分非事业编专业技能实训指导教 ...

根据《中共玉门市委玉门市人民政府关于印发<关于深化教育改革推进教育高质量发展的实施意见>》(玉发[2019]122号)文件精神,结合学校发展和教育教学需要,经校党委研究,现面向社会公开招聘部分非事业编专业技能实训指导教师,具体事宜如下:

一、招聘岗位及人数

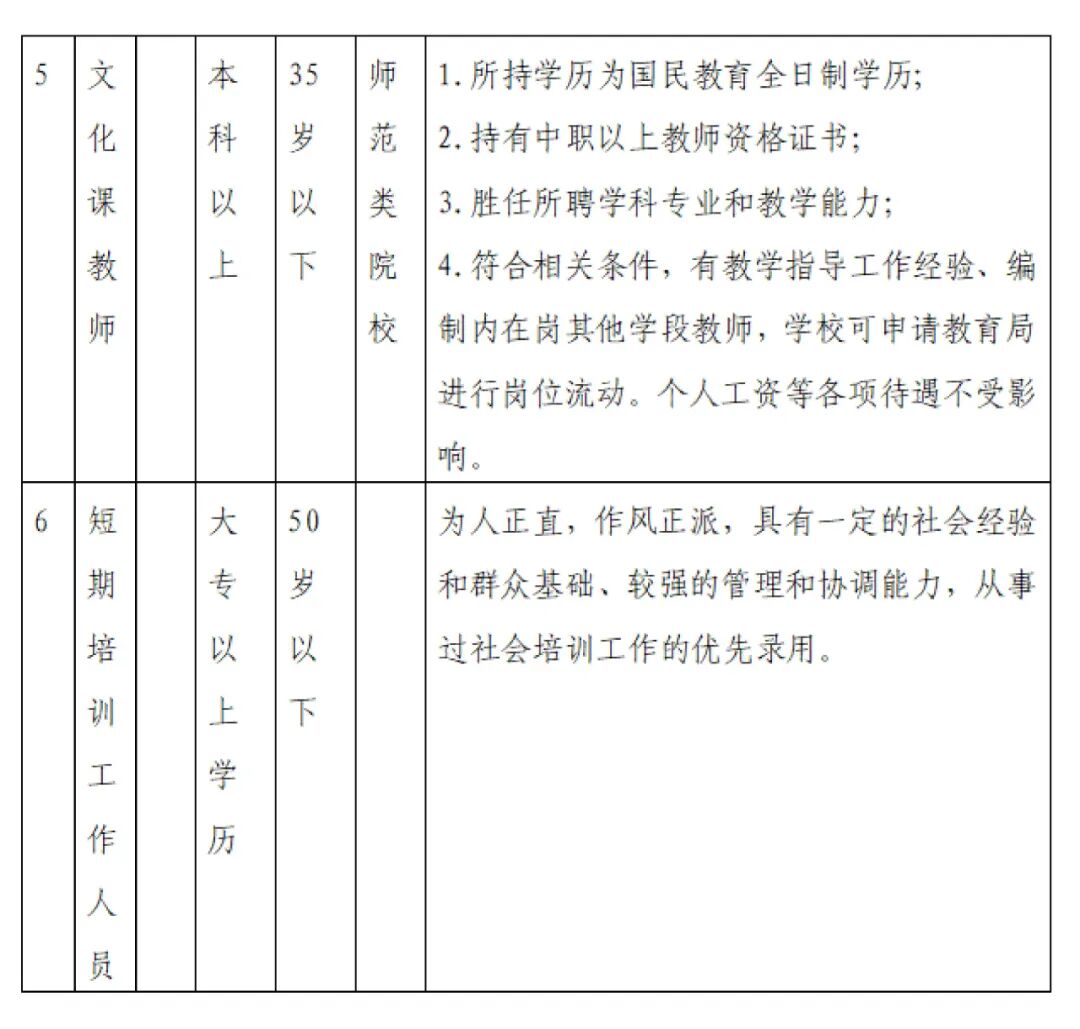
本次共计划招聘教师9人,其中普通车工实训指导教师1人,焊工实训指导教师1人,数控车(铣)加工实训指导教师1人,钳工实训指导教师1人,开放大学短期培训教师1人,文化课教师4人(语文教师2人,历史1人,思政课1人)。

二、招聘条件

(一)基本条件

1.拥护中国共产党的领导,坚持四项基本原则,具有较高的思想政治素养和坚定的理想信念。

2.热爱社会主义教育事业,立德树人,敬业爱岗,为人师表,潜心育人,身心健康,乐于奉献,并愿意为学校发展做出长期贡献。

3.具有良好的品行,愿意服从工作分配,履行学校相关岗位职责,遵守学校工作纪律。

4.具备适应岗位要求的身体条件。

(二)招聘岗位资格条件

图片

图片

三、招聘组织

学校成立招聘工作小组,招聘工作在学校党委领导下实施。

四、招聘程序

(一)报名及资格审查

本次招聘采取现场报名的方式,不接受电话、网络、委托及其它报名方式报名。

1.报名:应聘人员填写《玉门石油机械中等专业学校教师招聘报名表》,并持身份证、职业资格证(实训指导教师)、学历证书和相关证明材料在玉门石油机械中等专业学校报名。

报名时间:2023年7月5日-7月15日

2.资格初审:学校根据拟招聘人员基本条件和招聘岗位要求对应聘人员提交的报名申请材料进行初审。

(二)确定拟面试人员:

通过资格初审的应聘人员进入面试。面试采取现场授课试讲和专业技能测试两部分。

(三)确定拟招聘人选:

面试结束后,根据应聘人员面试成绩确定拟招聘人选。

(四)体检:在县级以上医院体检合格。

(五)试用:试用期一个月。

(六)聘用:符合聘用条件的拟聘人员,由学校按程序核准后,试用期满考核合格者,签订正式聘用手续;试用期满考核不合格者,学校予以辞退。

五、薪资待遇

1.凡被正式聘用后,学校根据《玉门石油机械中等专业学校聘用教师管理办法》确定相关待遇,签订聘用合同。

2.学校提供参加省、市职业院校教师素养提升培训机会。

六、其他事项

1.本次招聘不收取任何费用,也不委托任何机构进行。

2.凡弄虚作假者,不论何时发现,一经查实,立即取消资格。

联系人:王老师   电话18794716707

俞老师   电话13993701530


玉门石油机械中等专业学校

2023年6月30日


附件下载提示

如遇到附件无法下载,可添加小编微信索取:

上岸小编微信: 招考小编微信: