文章摘要
因工作需要,经研究决定,我司2025年面向社会公开招聘劳务派遣工作人员44名,现将有关事项公告如下:一、招聘原则坚持“公开、平等、竞争、择优“的原则。二、招聘岗位本次计划公开招聘44名工作人员,各岗位及具体要 ...
因工作需要,经研究决定,我司2025年面向社会公开招聘劳务派遣工作人员44名,现将有关事项公告如下:
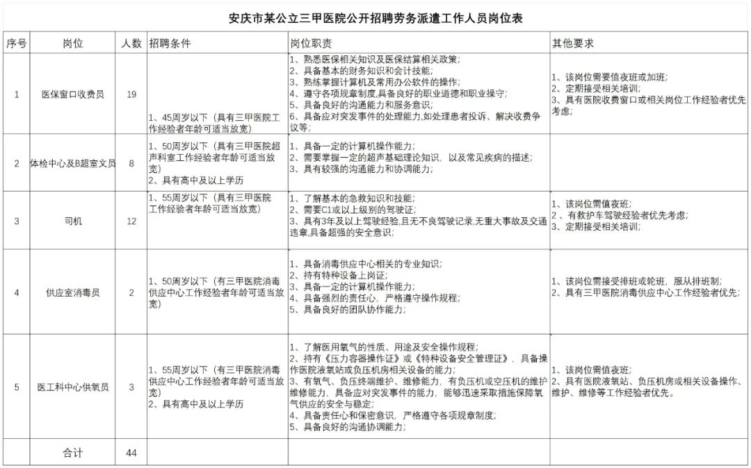
本次计划公开招聘44名工作人员,各岗位及具体要求详见《安庆市某公立三甲医院公开招聘劳务派遣工作人员岗位表》(附件1)
(一)招聘对象为国家承认学历的毕业生以及符合招聘岗位条件的人员,且必须符合以下条件: 3.具备岗位所需的专业或技能条件,有较强的文字功底、语言表达和沟通能力;4.具有较好的计算机操作技能,能熟练掌握各类办公软件的运用;2.未取得相应学历毕业证的毕业生,以及在读的非应届毕业生;4.经政府人力资源和社会保障部门认定具有违纪行为且在停考期内的人员;5.曾因犯罪受过刑事处罚的人员和曾被开除公职的人员、受到党纪政纪处分期限未满或者正在接受纪律审查的人员、处于刑事处罚期间或者正在接受司法调查尚未做出结论的人员;6.按照国家、省有关规定,尚在最低服务年限内的机关、事业单位正式在编工作人员;采取网上报名、资格审查、面试、体检和考察、公示、聘用等程序进行。考生登录安徽远景人力资源管理有限公司官网(http://www.unionjob.cn)注册会员即可报名。统一报名时间自公告发布之日起至2025年2月25日17:00截止(周六、周日正常报名审核),逾期不再办理。考生登录远景人力官网进行报名,按要求如实、正确填写报名信息,并上传本人电子照片(近期免冠正面证件照)。考生所填信息必须与本人实际情况、招聘条件和所报考岗位资格条件要求一致并真实无误。凡弄虚作假或虽通过资格审查但实际与招聘条件规定不符的,一经查实,即取消其面试、聘用资格。报考人员须于个人报名后24小时至2025年2月26日12:00前登录安徽远景人力资源管理有限公司官网查询是否通过资格审查。网上资格审查仅对报名人员进行资格初审,不作为最终审核依据。资格审查工作贯穿公开招聘全过程,报考人员报名须真实、准确、有效地提供报考信息,凡弄虚作假或与应聘资格条件规定不符的,一经查实,立即取消面试、聘用等资格。1、考生携带面试通知书、本人有效身份证原件参加面试。因自身原因不能按时参加面试的人员,取消其资格,所空名额不再递补。2、采用结构化面试,主要考察应聘人员语言表达、逻辑思维、以及处理实际问题的能力,满分100分(面试成绩保留至小数点后两位)。3、资格审查通过后,确定参加面试的人选,缴纳面试费用80元/人,由考生自行向公司对公账户转账缴纳面试费用,面试费用缴纳成功后及时反馈缴费回执。因个人原因不能如期参加面试,面试费用不支持退款。1.根据面试人员的成绩,按所报考岗位计划数1:1的比例,从高分到低分确定初选人员名单。2.初选人员名单入围考察在远景人力官网公示三天。对反映有问题并查有实据影响聘用的,报经批准,取消聘用资格。因考生在体检、考察、公示环节出现不合格或主动放弃而导致岗位缺额的,从所招聘岗位考试人员中按上述规则递补。1.体检标准参照有关入职体检标准,体检费用由考生自理。2.面试合格人员需提供户籍所在地公安机关出具的《无犯罪记录证明》。考生可下载皖事通App进行线上办理并打印(线上办理路径:公安服务—无犯罪记录证明)。如选择线下办理需我司提供介绍信的,可前往安徽远景人力资源管理有限公司(合肥市瑶海区明光路48号东方商务中心6楼)领取。3.如拟聘用对象自动放弃或体检、考察不合格的,在同岗位考生中按面试成绩从高分到低分依次等额递补(若出现面试成绩相同的,按任职要求工作年限从高到低依次确定)。(一)录用人员与远景人力签订劳动合同,试用期包含在劳动合同期内。试用期满经考核合格的,予以办理聘用手续;不合格的,予以办理解聘手续。合同期满,经考核不能胜任岗位者,不再签订聘用合同,终止聘用关系。(二)录用人员应在规定的时间内报到,未按时报到,视为自动放弃。(一)报名人数超出一定数量,由招考单位研究决定是否增加笔试环节,笔试时间、地点另行通知,相关考试组织情况另发补充公告通知,面试时间也相应调整,请各位考生关注远景人力官网。笔试结束后,根据成绩从高到低,按岗位数1:3的比例,确定进入面试环节人选。笔试成绩与面试成绩按5:5权重合成计算考试总成绩,最终以总成绩从高到低按岗位数1:1的比例确定拟聘用人员。拟聘用人员最后一位面试分数相同的,按面试成绩从高到底的顺序录用。(三)资格审查资料原件当场返还,复印件等相关资料不予退还,本公司承诺对应聘人员所提供的所有信息保密。(四)招考单位有权根据岗位需求变化及报名情况等因素,调整、取消或终止个别岗位的招考工作,并对本次招考享有最终解释权。(五)应聘人员要严格遵守招考纪律,不得弄虚作假,违者取消应聘资格,已录用的解除劳动关系。 (六)建立考生成绩档案。对参加本次招考并完成面试的所有考生进行登记造册,招考结束后,如有人员空缺,可依据相关程序,按照考生合成成绩从高分到低分择优补充,有效期半年。(七)应聘人员须保持通讯畅通,规定时间内未按要求参加招考有关程序的,视为放弃应聘资格。远景人力:17718117737咨询时间: 周一至周五(上午8:30--11:30 ; 下午14:00--17:00)。远景人力官网(http://www.unionjob.cn)