超越科技股份有限公司招聘公告

文章摘要

超越科技股份有限公司(简称“超越科技”),品牌名称超越申泰,是中国自主可靠算力引领者。公司是山东省国有资产投资控股有限公司权属企业,成立于1996年,是工信部专精特新重点“小巨人”企业,有力保障了“天和” ...

 超越科技股份有限公司(简称“超越科技”),品牌名称超越申泰,是中国自主可靠算力引领者。公司是山东省国有资产投资控股有限公司权属企业,成立于1996年,是工信部专精特新重点“小巨人”企业,有力保障了“天和”核心舱发射、神舟十六号发射等国家级重大工程项目。

超越科技面向特种、信创、工控三大行业,形成涵盖计算机、服务器、存储、网络、云平台、数据平台等在内的全栈解决方案,在特种数据中心算力市场稳居业界领先地位;信创市场蝉联国产整机十大品牌,产品成功应用于首批全国产营业厅样板示范、首批教育信创应用;工控市场4U数据通信网关机市场占有率业界领先。

超越科技在业界最早建立自主可控研发团队,打造高可靠加固计算技术、高效能智能计算技术两大核心硬科技,累计申请专利2400余项。近年来荣获国家级科技进步奖等科技奖励10余项,获国家知识产权优势企业等认定,在科技部等主办的2022年中国创新方法大赛中斩获全国唯一金奖,成功入选首届“好品山东”、山东社会责任企业等,品牌影响力持续提升。

根据业务发展需要,现面向社会公开招聘以下岗位,有关情况公告如下:

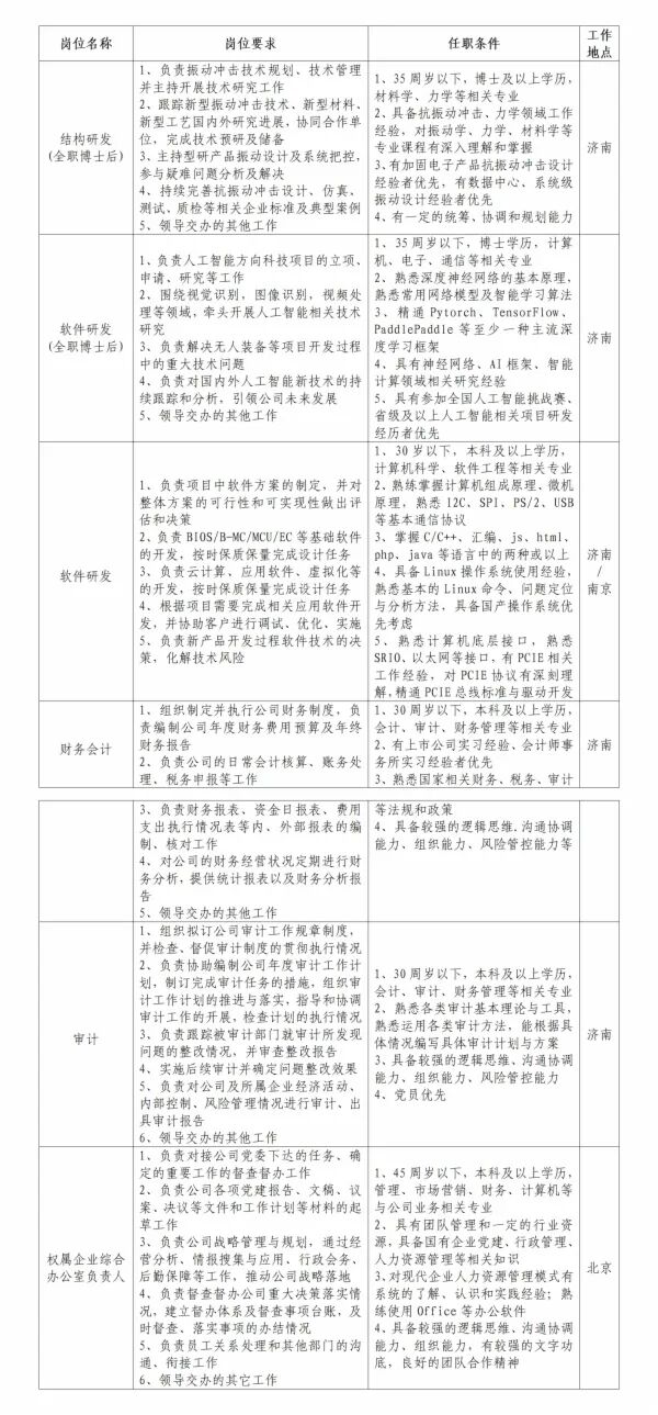
一、招聘岗位

1.校园招聘:

结构研发岗(全职博士后)1名

软件研发岗(全职博士后)1名

软件研发岗2名

财务会计岗1名

审计岗1名

2.社会招聘:

权属企业综合办公室负责人1名

二、应聘条件

 

图片

三、招聘流程

(一)网上报名

本次招聘仅接受网上报名,报名时间自发布公告之日起至2025年4月10日24点。

应聘者需填写《超越科技股份有限公司公开招聘报名表》(附件1),将可编辑版与本人签字扫描版报名表、相关资料扫描件一同打包,发送到报名邮箱(请在标题中注明“姓名-应聘职位”,标注不清晰者视为无效报名),参加面试时需携带相关资料原件。

报名邮箱:cyhr@chaoyue.com.cn

提供的相关资料包括:本人有效身份证件、学历证、学位证、职(执)业资格或专业技术资格证明书等扫描件,学信网在线验证报告(海外取得学历学位者须提供教育部留学服务中心出具的《国(境)外学历学位认证书》)。尚未取得学历学位的国(境)内2025届高校毕业生需提供学信网学籍在线验证报告。

(二)资格审查和履历评价

报名结束后,根据招聘岗位资格条件和报名者具体情况,对报名人员进行初步筛选和履历评价,确定入围考试人员名单。

(三)组织考试

对通过资格审核的人员进行笔试、面试,按照成绩高低确定进入综合考察范围人员名单。

(四)综合考察

综合考察主要包括背景调查、档案审核、组织考察、体检等,对通过考试的应聘人员进行全面的考察和复核。对考察合格人员,按照招聘人数等额确定进入体检范围人选。体检不合格或放弃体检者不予聘用。对放弃考察、体检资格或考察、体检不合格造成的空缺,按照同一岗位考试总成绩由高分到低分依次递补。

(五)公示拟聘用人员名单

确定拟聘用人员名单后进行公示,时间为5个工作日。

(六)办理录用手续

公司依法与聘用人员签订劳动合同,按规定办理相关手续,落实好相关待遇。

四、注意事项

1.资格审查贯穿招聘全过程。应聘者应对提交材料的真实性负责。凡弄虚作假者,一经查实,即取消考试资格或录用资格;入职后一旦发现,解除劳动合同。公司对应聘者所提供的信息保密,报名资料恕不退还。

2.笔试、面试及录取通知将通过电话或电子邮件、短信等方式告知。未入围或录取者,不再另行通知。

3.公司有权根据岗位需求变化及报名情况等因素,调整、取消或终止个别岗位的招聘工作,并对本次招聘享有最终解释权。

4.除网上报名外,公司不接受其他任何形式的报名。本次招聘不收取任何费用,不授权任何机构进行培训。

五、联系方式

咨询电话:0531-85102441 18842522250

(周一至周五 8:30-17:30)


附件:超越科技股份有限公司公开招聘报名表.docx 


附件下载提示

如遇到附件无法下载,可添加小编微信索取:

上岸小编微信: 招考小编微信: