新乡市妇幼保健院招聘公告

文章摘要

新乡市妇幼保健院始建于1950年3月,前身是平原省妇幼保健所,是一家集医疗、保健、康复、教学、培训、健康体检于一体的二级甲等妇幼保健专科医院。经过70余年的发展,现在豫北地区具有较好的品牌影响力。医院承担着 ...

新乡市妇幼保健院始建于1950年3月,前身是平原省妇幼保健所,是一家集医疗、保健、康复、教学、培训、健康体检于一体的二级甲等妇幼保健专科医院。经过70余年的发展,现在豫北地区具有较好的品牌影响力。医院承担着全市妇幼保健机构的业务培训和技术指导工作。新乡市首家被世界卫生组织授予“爱婴医院”的称号,2012年9月,在我院正式挂牌成立新乡市儿童医院。医院时刻谨记“厚德、博爱、创新、卓越 ”的院训,牢固树立“关爱生命,呵护健康”的服务宗旨,不断提升医疗保健服务品质。实施科技兴院、人才强院战略,加强学科建设,打造核心竞争力,突出专科特色。现有四大保健即:妇女保健、计划生育服务,儿童保健、孕产保健,现是国家级母婴安全优质服务单位、全国首批健康口腔推广基地、河南省儿童早期发展标准化示范基地、河南省孕产期保健特色专科、河南省新生儿保健特色专科、新乡市危重症孕产妇及新生儿救治中心、新乡市产前筛查中心、新乡市3岁以下婴幼儿照护服务指导中心及实训基地。


新乡市妇幼保健院新院区已正式动工,预计2028年投入使用。新院区占地约138.66亩,规划总建筑面积22.6万㎡,总床位 1000张。新院区争创国内领先,省内一流,集医疗、保健、教学、科研于一体的三级甲等妇女儿童医院。新院区与中心医院东区医院资源共享、协同发展,组建一站式、全专科、全产业链,基础医疗和高端医疗服务兼顾的医疗健康城。为全市卫生健康事业高质量发展,更好满足居民卫生健康服务需求,不断提高人民群众健康水平,贡献妇幼力量。根据医院业务发展需要,为打造学科人才队伍,完善人才梯队建设,特面向社会公开招聘以下专业优秀人才,现将有关事宜公告如下:


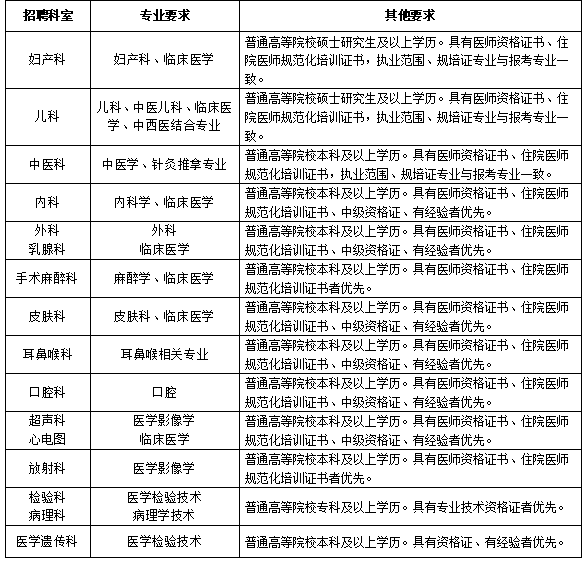
招聘岗位需求

图片


招聘条件

(一)应聘人员必须具备的基本条件

1、具有中华人民共和国国籍。

2、遵守宪法和法律。

3、具有良好的品行。

4、岗位所需的专业知识或技能。

5、适应岗位要求的身体条件。

6、各岗位应聘者年龄在35岁以下,具有中级资格者年龄在40岁以下。


(二)有下列情形之一的不接受报名应聘

1、刑事处罚期限未满或者涉嫌违法犯罪正在接受调查的人员。

2、尚未解除党纪、政纪处分或正在接受纪律审查的人员。

3、曾在公务员招录、事业单位公开招聘考试中被认定有舞弊等严重违反招聘纪律行为的人员。

4、国家和省另有规定不符合应聘的人员。

报名方式及要求


报名时间:

2025年9月15日-2025年9月19日

上午8:00-12:00

下午3:00-6:30


现场报名地址:

新乡市妇幼保健院行政办公区3楼人事科。


提交的报名材料中需有以下内容:

1、身份证原件及复印件一份

2、个人简历(包含个人信息、详细教育经历、联系方式,个人信息包括姓名、性别、政治面貌、出生年月、籍贯、民族、身高等)

3、各阶段学历毕业证、学位证、任职资格证、规培证原件及复印件一份,《教育部学历证书电子注册备案表》或《教育部学籍在线验证报告》(需在有效期内)。


笔试面试时间

应聘人员资格审查通过后,医院将另行通知具体时间,应聘人员保持电话畅通。


注意事项

1、应聘人员所提供材料应准确真实,对应聘人员的资格审查贯穿全招聘过程,凡出现弄虚作假、考试舞弊者,一律不予聘用。

2、在此公告前已投递简历的人员需按材料要求再次报名审核。


附件下载提示

如遇到附件无法下载,可添加小编微信索取:

上岸小编微信: 招考小编微信: