为促进就业困难人员充分就业,切实发挥公益性岗位托底安置作用,根据《张掖市城镇公益性岗位开发管理实施细则》(张人社通〔2025]40号)要求,按照“公开、公平、公正”的原则面向社会公开招聘城镇公益性岗位人员,现将有关事宜公告如下:
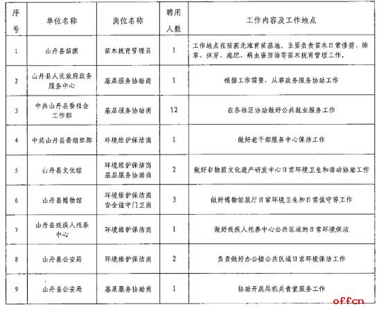
一、招聘基本信息

二、招聘条件、安置机制
(一)招聘条件
法定劳动年龄内有劳动能力和就业意愿,符合招聘单位要求且有下列情形之一的登记失业人员,并经常住地公共就业服务机构认定的就业因难人员。
1.距离领取养老保险待遇不足10年的城镇常住人口中的大龄人员;
2“零就业家庭”成员;
3.享受城镇最低生活保障待遇的人员;
4.残疾人员。指持有《残疾人证》或者《残疾军人证》,可以正常履行工作职责的城镇常住人口:
5.长期失业人员:最近一次办理失业登记证后连续失业6个月(含)以上仍未实现就业的人员以及毕业6个月后仍未实现首次就业的离校未就业高校毕业生;
6.依法被县级以上(含县级)政府实施统一征地后,完全失去原承包土地的农民。
(二)安置机制公益性岗位安置对象实行排序机制,按照零就业家庭成员大龄失业人员、残疾人(含重度残疾人)等就业困难人员顺序进行。
用人单位无正当理由不得拒绝人社部门推荐的就业因难人员,经连续推荐两次,用人单位仍不接受推荐人员,取消其开发的公益性岗位。
就业困难人员无正当理由两次拒绝接受推荐与其健康、劳动能力等相适应的公益性岗位,经人社部门备案后不再列为公益性岗位安置对象。
三、补贴标准、补贴期限
(-)补贴标准
公益性岗位聘用人员与用人单位签订《山丹县公益性岗位用工协议》,建立劳动关系,并进行就业登记和劳动用工备案。聘用期间,公益性岗位聘用的就业困难人员,按照政策规定享受岗位补贴和社会保险补贴(岗位补贴为2080元/月,社会保险补贴包括用人单位缴纳的基本养老保险费、基本医疗保险费和失业保险费),由用人单位按月向县人社局申请补贴资金。用人单位应依法为公益性岗位人员参加工伤保险。
公益性岗位人员在岗期间,除公益性岗位补贴外,用人单位可根据其提供的劳动时长和强度给予合理的用工报酬。
(二)补贴期限
1.公益性岗位补贴除对距法定退休年龄不足5年的就业困难人员可延长至法定退休年龄,其余人员最长不超过3年(以初次核定其享受公益性岗位补贴年龄为准)。
2.对补贴期满退出公益性岗位后,仍然难以通过其他渠道实现就业的城镇大龄人员、零就业家庭人员、残疾人(含重度残疾人)、参战涉核人员等四类特殊就业困难人员,可再次按程序通过公益性岗位予以安置。岗位补贴和社会保险补贴重新计算,累计安置次数不超过2次。
四、聘用管理
1.公益性岗位管理实行“谁用人、谁管理、谁负责”的原则,用人单位履行公益性岗位管理主体责任,制定相应管理制度和考核办法,明确岗位职责,建立考核奖惩机制,同时要严格按照本单位有关规章制度做好日常考勤、管理及考核工作;
2.用人单位依法依规为公益性岗位人员提供劳动保护和劳动条件,依法维护其合法权益。
五、岗位退出
公益性岗位人员有下列情形之一的,可以按规定退出,并停止发放公益性岗位补贴和社会保险补贴:
1.公益性岗位补贴期限已满的;
2.已达到法定退休年龄或已享受基本养老保险待遇的:
3.安置期间通过其他渠道实现就业的;
4.严重违反用人单位管理制度达到辞退条件的:
5.用人单位与公益性岗位人员协商一致解除劳动合同(用工协议)的;
6.有违法犯罪行为的;
7.其他符合退出条件的
六、招聘方式
采取个人申报、社区初审、人社局审核、用人单位现场面试等方式,确定上岗人员,经认定、核查、公示后统一聘用。
七、报名
有劳动能力和就业意愿,符合条件的就业困难人员,请携带本人身份证、户口本、3张二寸近照以及《低保证》或《中华人民共和国残疾人证》等材料,到现居住地所在社区申报
报名时间:自公告发布之日起至岗位人员招满为止。
咨询电话:0936-2725885
山丹县人力资源和社会保障局
2026年2月25日