为满足医院发展需要,加强人才队伍建设,结合医院工作实际,按照公开、平等、竞争、择优的原则,面向社会公开招聘高层次人才,结合我院工作实际,现将有关事项通知如下:
一、招聘计划
具体岗位信息详见附件:《2026年度高层次人才招聘岗位汇总表》。
二、招聘条件
(一)招聘对象主要符合招聘岗位条件的人员,且必须符合以下条件:
1、具有中华人民共和国国籍;
2、遵守宪法和法律,无违法违纪记录;
3、具有良好的思想政治素质和职业道德;
4、专业及学历学位条件(以毕业证和学位证为准)符合招聘岗位要求,国家认可的香港、澳门、台湾或国外大学相近专业也可报考,在2026年12月31日前须取得岗位要求的学历、学位证书,若是留学归国人员须提供经教育留学服务中心认证的《国外学历学位认证书》;
5、具有良好的学术背景和较强的学术发展潜力,具有国际学术交流的能力和良好的团队合作能力;
6、身体条件符合安徽省事业单位公开招聘人员体检标准;
7、年龄条件:
年龄原则上学科带头人45周岁及以下(1981年1月1日后出生)、博士毕业生40周岁及以下(1986年1月1日后出生),特别优秀人才经医院研究,年龄可适当放宽;
(二)有下列情形之一的人员,不得报考:
1、不符合招聘岗位条件要求的人员;
2、在读的全日制普通高校非应届毕业生;
3、现役军人;
4、经政府人力资源社会保障部门认定具有考试违纪行为且在停考期内的人员;
5、曾因犯罪受过刑事处罚的人员和曾被开除公职的人员、受到党纪政纪处分期限未满或者正在接受纪律审查的人员、处于刑事处罚期间或者正在接受司法调查尚未作出结论的人员;
6、法律规定不得报考或聘用为事业单位工作人员的其他情形。
三、人才待遇
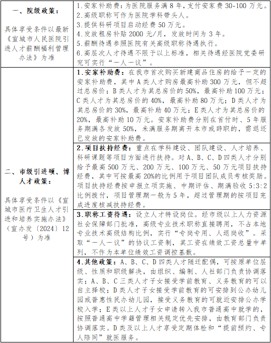
医院为全职引进的高层次人才提供充足的待遇保障支持,符合《宣城市医疗卫生人才引进和培养实施办法》(宣办发〔2024〕12号)文件相关条件的,可同时享受规定的市级人才待遇,欢迎应聘者联系咨询相关政策详情!根据医院事业发展需要,特别优秀人才经医院研究可实行“一人一议”。

四、报名
请高层次人才发送个人电子简历(需含详细受教育经历和工作经历、发表文章及级别、主持或参加课题及级别等信息)、有效证件(学历、学位、职称资格、执业资格)、个人代表性学术成果、重要获奖证书等材料扫描件报名,以“应聘科室-学历-姓名”如“肿瘤内科-博士-陈某某”命名,发送到招聘邮箱352197830@qq.com。
我院全年招聘高层次人才,未纳入2026年招聘计划但符合医院引进人才条件的可“一人一议”,按规定走“绿色通道”,欢迎随时联系、咨询、投报简历!
五、资格初审
由医院组织人力资源部对应聘人员相关材料进行初审,高层次人才岗位无最低考核比例限制。审查材料如下:
1、应聘人员的一般信息资料:包括应聘申请、本人简历(从大学开始,时间不间断)、毕业证书、学位证书和任职证书复印件等。
2、应聘人员学术水平和成果信息资料:学术水平和科研成果的论著目录及学术论文目录(著作目录应包括作者、书名、出版社、出版日期和本人执笔内容;学术论文目录包括学术论文检索号、作者排名、题目、杂志或会议名称、年卷〈期〉等);重要获奖情况,包括奖项名称、级别、年度、本人排名和获奖证书及复印件;近五年完成的和在研的研究项目,包括项目名称、本人作用(主持或参与)、项目来源(国家级、省部级、国际合作等)、经费总额、研究意义及在本学科专业领域的学术地位等。
六、考核
医院按照有关规定组织专家组成不少于7人的考核组,邀请符合条件的应聘人员进行学术答辩,对应聘人员进行学术评价;满分100分,面试成绩当场评定并公布,低于70分的不予进入后续环节;具体时间、地点另行通知。
根据招聘计划数和应聘人员最终成绩,由高分到低分,按1:1的比例确定拟聘用人员名单,组织人力资源部将拟聘用人员上报医院办公会、医院党委会研究确定。
七、体检和考察
体检工作按照人力资源和社会保障部、国家卫生计生委、国家公务员局《关于修订〈公务员录用体检通用标准(试行)〉及〈公务员录用体检操作手册(试行)〉有关内容的通知》(人社部发〔2016〕140号)和省委组织部、省人力资源社会保障厅、省卫生厅《关于进一步规范全省事业单位公开招聘人员体检工作的通知》(皖人社秘〔2013〕208号)等有关规定执行。如体检不合格医院将按国家有关规定不予聘用。未按规定时间、地点参加体检,视为自动放弃。
考察工作采取审核基本材料、原单位或学校出具应聘人表现证明、查阅档案等形式,全面了解掌握考察对象在政治思想、道德品质、能力素质、遵纪守法、廉洁自律、岗位匹配等方面的情况以及学习工作和报考期间的表现,同时核实考察对象是否符合规定的报考资格条件,提供的报考信息和相关材料是否真实、准确,是否具有报考回避的情形等方面的情况。
根据《关于加快推进失信被执行人信用监督、警示和惩戒机制建设的实施意见》(皖办发〔2017〕24号)等文件精神,考察结束时发现考察对象仍属于失信被执行人的,考察环节不予合格。
在体检、考察等环节中,对体检不合格、考察不合格、个人放弃等原因出现缺额的,在同岗位应聘者中按总成绩从高分到低分依次等额递补,同一岗位递补各不超过两次。
八、公示
对体检、考察均合格的拟聘用人员名单,在宣城市人民医院网站公示7天(含5个工作日)。
九、签约聘用
经公示无异议者或公示结果不影响聘用的,按相关程序签订协议。对违反公开招聘规定或未能在2026年12月31日前提供招聘岗位所要求的相应层次的学历、学位等证书的报考人员,取消其聘用资格。对未在规定时间内入职报到的人员,取消其聘用资格。
根据《事业单位人事管理条例》(国务院令第652号)规定,事业单位新进人员实行聘用制,须与招聘单位签订聘用合同,并按规定实行试用期,试用期包括在聘用合同期限内。试用期满合格的,转为正式聘用;不合格的,取消聘用。
录用人员档案须转到我院组织人力资源部,待档案到医院后起(补)薪。
十、其他事项
1、招聘工作按人事考试规则和保密、回避等规定负责组织实施,医院纪检部门全程参与监督,并接受社会及有关部门的监督。
2、资格审查贯穿于招聘工作全过程,如在招聘过程中任何环节,或录用后发现有违纪违规、提供虚假信息或应聘者条件不符合岗位要求等情况经查实的,随时取消应聘资格或解聘。由此造成的后果,由应聘者本人负责。
3、面试时间、地点另行通知。
4、本《公告》未规定的以上级主管部门政策为准,未尽事宜由宣城市人民医院(皖南医学院附属宣城医院)研究决定。联系方式如下:
地址:安徽省宣城市大坝塘路51号
联系部门:宣城市人民医院组织人力资源部
联系人:陈老师
联系电话:0563-3033922
监督电话:0563-2519304
附件:《2026年度高层次人才招聘岗位汇总表》