芦溪县溪溪文化创意有限公司属于某国有企业下属子公司,因业务需要,现委托芦溪县濂众劳务有限公司面向社会公开招聘工作人员。现将有关事项公告如下:
一、招聘原则
公开、平等、竞争、择优。
二、招聘条件
(一)思想政治坚定,遵纪守法,无违法违纪记录和因其他原因不适合从事该聘任岗位的情形。
(二)身体健康,爱岗敬业,具有良好的品行和职业道德,工作认真细致、吃苦耐劳、责任心强。
三、招聘岗位及人数

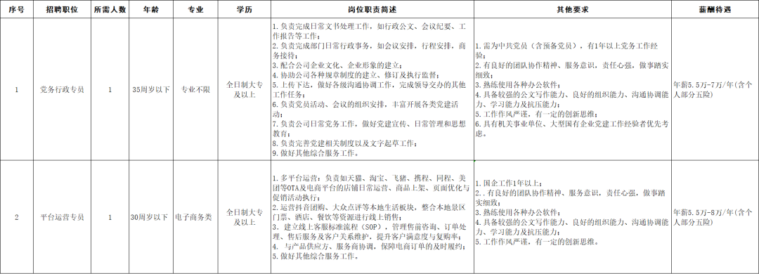
四、招聘程序和方法
(一)报名
采用自愿报名的方式,符合条件的人员,填写报名表,到指定地点报名。报名时需提供本人身份证原件、毕业证原件、符合岗位需求的其他证明材料原件与复印件1份,本人近期免冠一寸彩色照片1张。
报名时间:自发布公告之日起至2026年04月17日17:30止(工作日上班时间)。
报名电话:0799-6699689,报名地址:芦溪县人力资源服务产业园1楼。
(二)资格审查。芦溪县濂众劳务有限公司对应聘对象的相关信息进行审查,若发现应聘对象不符合应聘资格条件或有不能应聘的情形,将取消应聘对象的报名资格并通知其本人。
(三)面试。面试具体时间另行通知。
(四)体检。芦溪县濂众劳务有限公司根据面试确定面试通过人选,通知其本人在指定医院集中体检,体检费用由个人承担,体检不合格者不予入职。
(五)政审考察。考察应聘者的思想政治表现、道德品质、遵纪守法等情况。由当地村、街道办事处或公安派出所出具现实表现证明。发现有违法乱纪、道德败坏或不能聘用的情况的,取消其受聘资格。
五、试用和试用期待遇
招聘领导小组按照规定和标准,根据各环节考察情况综合考虑,择优确定试用人员,试用期为1个月,试用期工资按基本工资的80%发放,具体薪资待遇见岗位表。
六、正式聘用和有关待遇
试用合格后与芦溪县溪溪文化创意有限公司签订劳动合同。
芦溪县溪溪文化创意有限公司
芦溪县濂众劳务有限公司
2026年04月10日