关于公开招聘福清市公安局2026年第二期警务辅助人员的公告
福清市公安局为更好维护社会治安秩序,切实提高社会治安防控能力,经研究,决定面向社会公开招聘警务辅助人员(以下简称辅警)。有关事项公告如下:
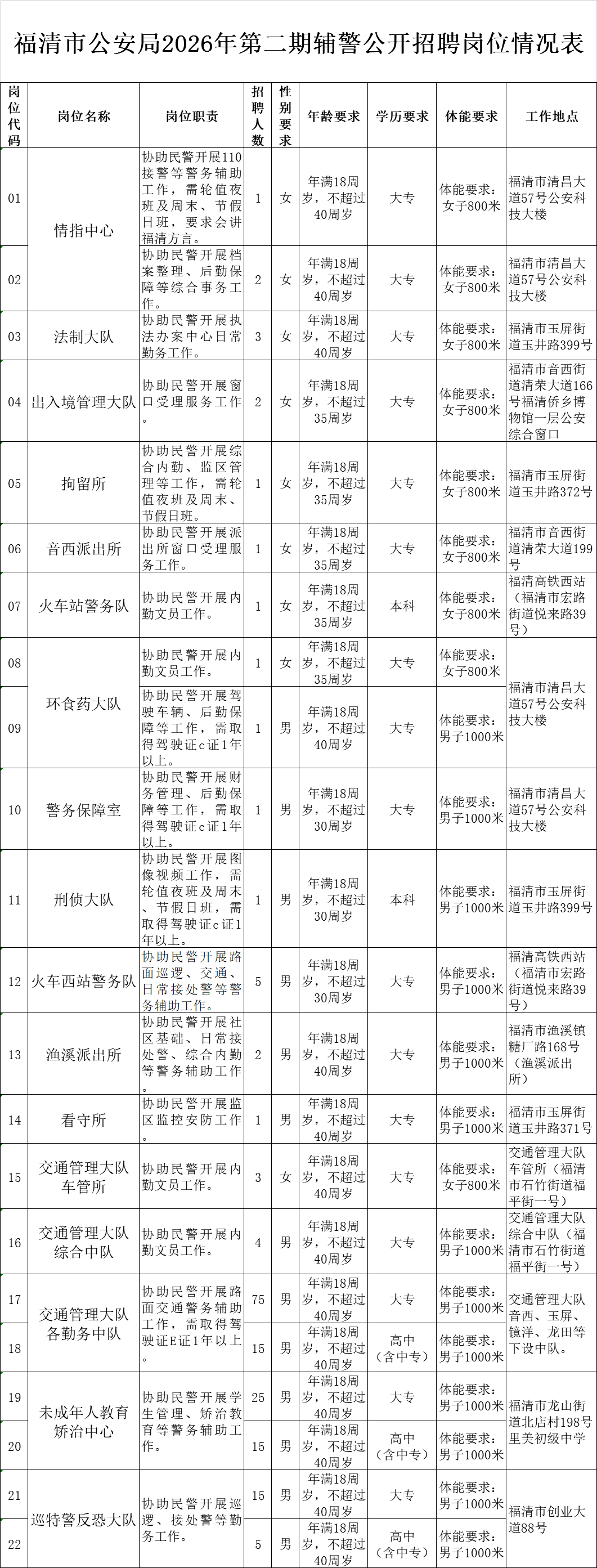
一、招聘岗位及人数
本次公开招聘辅警180名,具体岗位表如下:

(图片可点击放大查看)
二、工作职责
参与公安机关执法岗位的相关勤务辅助工作,需服从公安机关统一分配和管理,各岗位具体工作地点、内容、时间视实际工作需要而定,需参加夜班、周末轮值等。
三、招聘条件
(一)具有中华人民共和国国籍,且为福建省内户籍人口;
(二)拥护中国共产党领导,拥护中华人民共和国宪法,遵守法律、法规,品行端正;
(三)年满18周岁,不超过40周岁(在1986年4月20日至2008年4月20日期间出生),部分岗位特殊要求的以岗位表要求为准;
(四)学历要求详见岗位表,学历证书及相关资格证书必须在报名前取得。报名期间为全日制在校在读的学生不得报考。其中,报名学历条件为高中(含中专)岗位的考生,需在报名时签订承诺书,承诺在入职后4年内取得大专以上学历,若未及时取得的将予以清退并解除劳动合同;
(五)身心健康、体态端正,无口吃、斜视、传染性疾病、精神病史等,体表无纹身、大面积胎记,具备履行岗位职责所需的身体素质和工作能力;
(六)自愿从事公安辅警工作,具有忠诚、奉献、吃苦耐劳的精神,服从组织分配,遵守公安机关工作纪律;
(七)上岗前应解除与其他任何单位签订的劳动合同及劳动关系;
(八)同等条件下,优先招聘公安烈士和因公牺牲公安民警的配偶子女、退役军人、被确认为见义勇为的人员、警察类或政法类院校毕业生。
四、不得报考情形
(一)受过刑事处罚或者涉嫌违法犯罪尚未结案的;
(二)因吸毒、卖淫、嫖娼、赌博等受过治安管理处罚的;
(三)受过行政拘留、司法拘留、专门矫治教育的;
(四)曾因违纪违法等原因被开除、辞退或者解聘的;
(五)有较为严重的个人不良信用记录被依法列为失信联合惩戒对象的;
(六)家庭成员、主要社会关系正在服刑的,或者因故意杀人、故意伤害致人重伤或死亡、强奸、抢劫、贩卖毒品、放火、爆炸、投放危险物质罪,以及贪污受贿数额巨大等社会影响恶劣的严重犯罪,曾被判处刑罚的;
(七)本人及家庭成员、近亲属参加非法组织、邪教组织或从事其他危害国家安全活动的;
(八)本人及三代直系血亲有精神病史的;
(九)当前为本局在职辅警,或因个人原因在我局辞职未满6个月的(自批准离职之日起至报名日);
(十)国家和本省、市规定不适合从事警务辅助工作的其他情形。
五、工资待遇
(一)工资薪酬
1.经公开招聘程序后聘用为福清市公安局辅警,试用期3个月。辅警工资待遇全部纳入财政预算给予保障,根据全日制学历不同,工资收入每月在3200至3800元之间不等,交通管理大队路面勤务辅警每月额外发放特殊岗位绩效工资约1000至1200元。
2.“五险一金”个人缴存部分从辅警每月工资收入中代扣代缴,公安局按规定缴纳用人单位承担部分。
3.福清市公安局根据辅警层级化和队建制管理规定,结合辅警工作年限和表现情况,定期开展辅警领导职务聘任和层级晋升工作,并配套发放职务、层级工资。
(二)其他福利待遇
辅警享受教育训练、表彰奖励、优抚慰问、请休假等其他待遇,工作期间包食宿。
六、报名材料
(一)报名时间
2026年4月20日至24日工作日(上午8:00-12:00,下午2:30-5:30),采用现场报名方式审查报考资格。
(二)报名方式
报名人员自行下载打印报名登记表(该表需电子录入后打印),并携带其他报名材料到福清市公安局政工室报名(地址:福清市公安局北侧停车场原户政窗口),咨询电话:85195282。
(三)报名材料
1.报考人员报名登记表1份;
2.身份证、居民户口簿(本人页及同户人员页)复印件各1份;
3.毕业证书复印件、《学历证书电子注册备案表》(可在学信网http://www.chsi.com.cn/进行在线打印,网页截图无效,需生成在线验证二维码);
4.本人持有的有效资格证书、驾驶证等各类技能证书复印1份;
5.符合优先招聘条件的须提供相关证件、证明材料原件及复印件1份;
6.报考人员近期免冠白底1寸彩色照片1张;
7.可根据需要另附个人简历、成果作品等材料。
七、招聘流程
应聘人员报名后,经资格审查、笔试、面试、体能测试、考察、体检、公示后聘用。各环节测试内容、时间、地点、入闱名单等有关信息以后续通知为准,应聘者应保持通讯畅通。招聘考试不指定培训教材、不委托任何培训机构。
(一)资格审查
根据报考岗位条件,逐一初审应聘人员提交的报名材料,并反馈考生。
(二)笔试
笔试主要考核考生是否具备岗位所需的基本能力知识,范围包括《福建省公安机关警务辅助人员管理条例》、保密知识、政治和经济基本理论、法律基础知识、公安基础知识、岗位相关专业知识等内容。笔试划定60分为合格线。
(三)面试
主要考察考生仪容仪表以及言语表达、沟通交流等方面能力。笔试合格的考生按笔试分数高低1:3比例确定参加面试人员,人数不足1:3按实际人数确定。面试采取合格制计算成绩,面试考官每组3人,2人以上(含2人)判定合格的为面试合格。
(四)体能测试
主要考核应聘人员的基本身体素质能力。面试合格后组织参加体能测试,测试内容为“男子1000米跑”(成绩≤4′50″合格)、“女子800米跑”(成绩≤4′45″合格),体能测评不合格的,取消招聘资格。
进入体能测试考生中,若有笔试成绩相同的,以体能测试成绩决定笔试同分考生的先后排名。
体能测试当日考生需填写《体能测试承诺书》,承诺本人身体健康,没有会影响本人参与体育活动的不适、扭伤、疾病,如高血压、心脏病等。如果在体能测试过程中产生或引发自身意外等损伤,由本人承担。
(五)政审考察
体能测试合格的考生持《福清市公安局辅警招聘审批表》,前往户籍地派出所政审,考察条件按照警务辅助人员政审背审有关规定执行,考察结果不合格的取消聘用资格。
(六)体检
参加体检的应聘人员根据笔试成绩高低,按招录人数1:1开展,参照公务员录用体检通用标准有关规定执行。体检不合格的按成绩从高到低确定递补人员。体检所需费用由考生自理。
(七)公示与聘用
体检合格的考生作为拟聘用人员,在福清市公安局微信公众号公示5个工作日。拟聘用人员公示期满没有问题或者反映问题不影响聘用的,按规定办理审批手续聘用;对反映有影响聘用的问题并查实的,取消聘用资格;对反映的问题一时难以查实的暂缓办理,待查清后再决定是否办理聘用审批手续。
因考试考核合格人数少于招考人数造成岗位空缺的,将根据成绩从高到低排名进行调剂,直到岗位被选择完毕。
八、其他说明
1.每位考生只能报考一个岗位(多报视为报名无效),报名时需认真阅读岗位招聘资格条件,确认自己符合拟报名岗位条件的方可报名,报名者须对本人报名材料的真实性负责。在招聘过程中的任一环节经核实弄虚作假的,立即取消考试资格或聘用资格。对伪造、编造有关证件、材料、信息,骗取考试资格的,将按有关规定予以处理。
2.考生提交的各项材料,由用人单位统一存档保管,不再退还。
3.本次招聘由福清市公安局政工室负责解释。
联系电话:0591-85195282。
点击下载
《福清市公安局警务辅助人员报名登记表》
备用链接,扫码下载

附件福清市公安局警务辅助人员报名登记表.xlsx