根据用人单位需求,山西万保人力资源有限公司面向社会公开招聘12名工作人员,派驻至山西省税务部门工作,现将有关招聘事项公告如下:
一、招聘原则
坚持公开公正、公平竞争、择优聘用的原则;
二、招聘要求
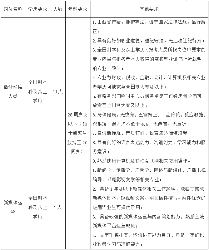
(一)招聘基本要求

(二)属于下列情形的人员不得报考
1、曾被追究过刑事责任或者涉嫌违法犯罪正接受司法调查的;
2、曾被行政拘留或被采取过行政强制措施的;
3、曾因本人违法、违纪等原因被单位、学校辞退或开除的;
4、有较为严重的个人不良信用记录的;
5、家庭成员、近亲属因故意犯罪被判处刑罚的;
6、本人或家庭成员、近亲属参加非法组织、邪教组织或者从事其他危害国家安全活动的;
7、有纹身或有吸毒史等不良嗜好的;
8、现役军人和在读学生(其中,全日制在读研究生不得以原取得的本科学历、学位证书报考);
9、其他不宜从事上述工作岗位情形的。
三、招聘流程
本次招聘由山西万保人力资源有限公司组织,采用线上报名的方式进行,具体招聘流程如下。
(一)报名和资格初审
报名方式:线上报名
1、报考人员可在2026年4月20日09:00至2026年4月22日17:00期间使用手机或电脑登录官网http://www.wonderhr.com/enroll提交报名申请。
请提交以下报名资料图片:
(1)报名表一份(扫描下方二维码自行下载打印填写);

(2)一寸近期红底照片1张;
(3)身份证原件(正、反面)一份;
(4)户口本首页及本人页原件一份;
(5)毕业证、学位证原件一份;
(6)在“学信网”上打印“教育部学历证书电子注册备案表”一份(须在验证期内);
(7)无违法犯罪记录证明一份;
(8)个人征信报告一份;
(9)电脑端提交资料要求的格式及大小(使用手机报名提交资料均为图片格式):

报名阶段如遇问题请与山西万保人力资源有限公司联系解决,咨询电话为:0351-8209398、15635367360。
报考人员报名提交的报考信息应当真实、准确,提供虚假报名信息的,一经查实,即取消报考资格。
对伪造、变造有关证件、材料、信息骗取考试资格的,将按有关规定予以严肃处理。凡因信息填报有误、不全等导致未通过资格审查的,后果由报考人员自行承担。
考生在应聘期间应关注微信公众号“万保人力”,点击功能栏“招贤纳士”、“招聘信息”,及时查看所报岗位的通知公告,并保持所留联系电话全天24小时通讯畅通。
资料审核通过和未通过的报考人员都可收到短信,报考人员须登录官网http://www.wonderhr.com/enroll,查看资料审核信息。
注:无需打印报名表与准考证
附:报名入口链接(请使用手机或电脑复制以下网址进行线上报名)
http://www.wonderhr.com/enroll
2、其他报名注意事项
(1)报名人员报名前须认真阅读招聘公告及其附件,并根据本人条件严格按照职位要求进行报名;
(2)报名时,考生填写的报考信息应当真实、准确。对提供虚假报考信息或伪造、编造有关证件、材料、信息,骗取报考资格的,一经查实,立即取消报考资格。
(二)考试及体检
考试分为笔试、面试两个部分,招考岗位不设定开考比例,按实际报名人数开考。请考生关注公司官网www.wonderhr.com,所有通知将在官网内发出,请各位考生随时关注,以免错过考试。
笔试(笔试公告发出后方可打印准考证)
请登录公司官网www.wonderhr.com查阅笔试公告并打印准考证。时间及地点等详细信息以官网公布信息为准。未按规定时间到场候考的,视为自动放弃笔试资格。
1.笔试内容
话务坐席人员:笔试内容包括《公共基础知识》和《税收基础知识》,重点考察政治理论、法律常识、公文写作、税收政策、纳税服务规范等相关内容。
新媒体运营:笔试内容包括《公共基础知识》和《新媒体运营专业知识》,重点考察政治理论、政务新媒体规范、内容策划、平台运营、数据分析、文案创作等相关内容。
2.笔试采取闭卷形式进行,考试时间为90分钟,笔试总分为100分。
3.笔试成绩从高到低按招聘岗位数1:3的比例,确定面试人员;如按本岗位实际参加笔试人数不足招聘人数1:3竞争比例的,则本岗位笔试的所有人员全部进入面试;如最后一名笔试成绩出现并列,所有并列人员全部进入面试。
面试
请登录公司官网www.wonderhr.com查阅面试公告。时间及地点等详细信息以官网公布信息为准。未按规定时间到场候考的考生,取消面试资格。
1.面试内容:仪容仪表、综合素质、沟通表达能力等。
2.面试形式:面试采用半结构化面试或随机提问的形式进行。
3.面试结束后,按综合成绩(综合成绩=笔试成绩×60%+面试成绩×40%,按四舍五入保留两位小数)从高到低的顺序,按招聘岗位计划聘用人数1:1确定拟聘用人员进行体检。
体检
体检统一组织、费用自理。未按规定时间、地点参加体检的人员,视作自动放弃体检,取消其拟聘用资格。体检不合格的,组织一次复检,复检医院须与初次体检医院一致,不得擅自更换体检医院,体检结果以复检结果为准。体检不合格人员取消其拟聘用资格。
考察
1、由用人单位对其进行政治考察。主要内容:政治面貌、毕业院校、专业、个人信用记录、应聘资格等进行全面考察。
2、资格审查贯穿整个招录环节,一经发现考生提供的材料不符合报名条件或在招聘过程中存在弄虚作假、徇私舞弊等行为的人员,取消其聘用资格。
(三)公示与聘用
1.体检、考察合格者,确定为拟聘用人员,拟聘用人员名单在我公司网站公示。公示期为3日,接受社会监督;
2.拟聘用人员公示期满无异议后,由我公司办理聘用手续;
3.聘用人员如试用期内发现患有癫痫、精神病等体检中不易查出的疾病及其他不能胜任本职工作的疾病或情形的,则予以解聘。
四、薪资及福利待遇
薪资:试用期工资2500元/人/月(含个人社保部分及住房公积金);试用期满后,工资3000元-3500元/人/月(含个人社保部分及住房公积金);
福利待遇:缴纳社保五险(养老、医疗、工伤、生育、失业)及住房公积金;享有双休、法定节假日和国家规定的假期;定期享受体检、发放劳保用品等。
五、用工形式
劳务外包形式。被聘用人员与山西万保人力资源有限公司签订《劳动合同》。
公司地址:太原市万柏林区晋祠路中海寰宇天下九号楼底商
公司网址:www.wonderhr.com
招聘咨询电话:0351-8209398、15635367360
特别提示:
1.本次公开招聘考试不指定考试辅导用书,不举办、不委托任何机构或个人辅导培训,如有虚假信息及违规缴纳中介费、培训费等一切贿赂作假行为,个人承担由此而产生的一切后果。敬请广大考生提高警惕,切勿上当受骗。
2.本公告为山西万保人力资源有限公司官方发布,欢迎公众号、网站及其他单位/个人转发传播,但未经我方授权,不得擅自摘录、修改公告内容或进行断章取义式引用,转发时请注明 “来源:山西万保人力资源有限公司”,感谢理解与配合。
山西万保人力资源有限公司
2026年4月20日