一、学校简介
吉林师范大学博达学院坐落于满族文化发祥地、“英雄城”—吉林省四平市。学校始建于2000年,目前已有26年办学历史。学校占地面积60余万平方米,设有31个本科专业和10个专科专业,涵盖文、理、工、法、教育、管理、艺术7大学科门类,在校生1万余人。
二、招聘条件
(一)基本条件
1.具有中华人民共和国国籍;
2.遵守中华人民共和国宪法和法律,热爱党的教育事业;
3.具有良好的品行和职业道德;
4.具备适应岗位要求的身体条件;
5.符合招聘计划中对学历、专业、政治面貌、职称及工作经历等要求,并提供相应的证明材料;
6.国外或境外留学归国人员,须提供教育部留学服务中心出具的国外或境外学历、学位认证书。
(二)有下列情形之一的人员不得应聘:
1.曾因犯罪受过刑事处罚的人员和曾被开除公职的人员,受到党纪政纪处分期限未满或者正在接受纪律审查的人员,处于刑事处罚期间或者正在接受司法调查尚未做出结论的人员;
2.在各项招聘中被考试组织部门认定有严重违纪违规行为并在禁考期限内的人员;
3.按照法律法规规定不得聘用的其他情形的人员。
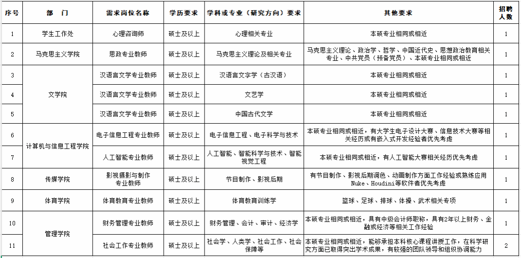
三、招聘岗位

四、相关待遇
1.学校与全职聘用人员签订劳动合同,缴纳五险一金;
2.所有人员均可享受带薪寒暑假、课时津贴,全额五险一金、节日福利、名校补助、科研奖励、午餐补助等福利待遇;
3.招聘博士、银龄教师、高层次人才,采用“一人一议、一事一议”的方式确定其待遇。
五、报名方式
应聘人员填写吉林师范大学博达学院应聘登记表(点击下载),并将报名登记表电子版连同相关证明材料电子版以压缩包形式发送至学校人事处邮箱,邮件主题为:【应聘】用人部门+应聘岗位+姓名。
六、联系方式
联系人:栾老师
联系电话:0434-6091333
人事处邮箱:bdxyrsc@163.com
学校网址:http://www.bdxy.com.cn
学校地址:吉林省四平市铁西区东丰路西1999号
邮编:136000
七、重要声明
1.我校所有招聘活动均由校人事处统一组织实施,从未授权任何第三方机构或个人开展招聘相关工作。凡声称与我校合作的社会机构或个人招聘行为均属虚假信息。
2.官方唯一招聘信息发布平台为:学校官方网站(http://www.bdxy.com.cn)官方微信公众号(名称:博达学院人事处),我校所有招聘流程均不收取报名费、培训费、保证金等任何形式的费用。凡涉及财物要求的招聘信息,均非我校官方行为。
3.请广大求职者注意:对非官方渠道发布的招聘信息保持警惕及时通过人事处电话(0434-6091333)核实信息真伪,如遇诈骗行为,请立即向公安机关报案,我校保留对冒用名义进行招聘的机构及个人追究法律责任的权利。