福建福州城投新基建集团有限公司权属企业社招聘公告

文章摘要

一、公司简介 福州静态交通运营有限公司为福州城投新基建集团有限公司权属企业之一,成立于2023年5月。公司依托城投新基建集团5G+全域停车平台,积极开拓交通与物业行业的交叉细分领域——静态交通运营产业的发展,在政策支持和国有资本的双向加持下,充分激活社会资本的积极性与能动性,整合城市公共停车资源与社会停车资源,盘活“沉默”停车资源,优化存量停车资源结构,致力打造以围绕城市“停车服务精细化、交通出行智慧化”为目标的福州静态交通运营行业先驱。 二、招聘原则 公开、平等、竞争、择优。 三、招聘岗位及条件 四、招聘流程 (一)报名 1.

一、公司简介

福州静态交通运营有限公司为福州城投新基建集团有限公司权属企业之一,成立于2023年5月。公司依托城投新基建集团5G+全域停车平台,积极开拓交通与物业行业的交叉细分领域——静态交通运营产业的发展,在政策支持和国有资本的双向加持下,充分激活社会资本的积极性与能动性,整合城市公共停车资源与社会停车资源,盘活“沉默”停车资源,优化存量停车资源结构,致力打造以围绕城市“停车服务精细化、交通出行智慧化”为目标的福州静态交通运营行业先驱。

二、招聘原则

公开、平等、竞争、择优。

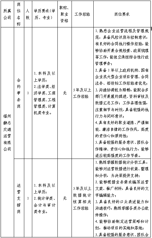
三、招聘岗位及条件

四、招聘流程

(一)报名

1.报名方式:应聘人员在报名截止时间之前将报名材料发送至邮箱:fzjtjt2023@163.com

2.报名截止时间:2026年5月6日24:00

3.报名材料:

①填写《应聘人员登记表》

②个人简历

③身份证、毕业证、学位证书等扫描件

④学信网学籍验证报告

⑤个人所有的职称证书、执业资格证书等其他相关材料扫描件

⑥工作以来的社保缴纳明细(应届生可不提供)

报名人员需将上述所有材料电子版(《应聘人员登记表》需电子版和手写签字的扫描件)按顺序统一压缩成一份文件,邮件标题及附件均命名为:应聘单位+岗位+姓名,发送至招聘邮箱。

(二)资格审查

公司对报名材料进行初步筛选,报名材料不齐全或不符合投递要求者不能通过资格审查,对于符合条件者将电话或邮件通知进入下一环节。资格审查贯穿招聘工作全过程,一经发现应聘人员不符合招聘岗位资格条件或提供虚假信息,立即取消参加招聘资格或聘用资格。

(三)组织笔试和面试

根据招聘岗位要求,分批、分类进行笔试和面试。根据笔面试综合情况,确定拟录用人员名单。

(四)体检

拟录用人选需提供三个月内县级以上综合性医院体检中心出具的健康体检证明,体检标准参照《公务员录用体检通用标准(试行)》执行,体检费用自理。

(五)公示

对拟录用人选在福州人事人才网进行公示,公示期为5个工作日。

(六)研究聘用

拟录用人选经公示后,未发现影响录用问题的,通知办理入职手续。

附件:应聘人员登记表.docx

福州城投新基建集团有限公司

2026年4月27日

相关附件
附件:应聘人员登记表.docx.docx
0.02MB Word文档 0次下载

附件下载提示

如遇到附件无法下载,可添加小编微信索取:

上岸小编微信: 招考小编微信: