中广电广播电影电视设计研究院有限公司(简称:设计院公司)成立于1952年,是国家广播电视总局直属企业,具有广播电影电视行业甲级、建筑工程甲级、工程测量甲级、工程咨询甲级、工程造价咨询甲级、建筑智能化设计甲级、部分电子通信工程设计甲级等资质,拥有一支高水平的专业化人才队伍,自成立以来出色完成了多项党和国家重大工程项目,是支撑行业高质量发展的核心技术力量。秉承“严谨、创新、团结、奉献”的院风,设计院公司致力于为广播电视和网络视听信息化和网络安全、超高清、广电5G网络、媒体融合、无线传输与覆盖、声学音视频、视听监测监管、文化产业等领域建设提供优质的工程咨询、设计和实施服务。(详情请登录中广电设计院公司官网: https://www.drft.com.cn/)
中广电(北京)塔桅安全科技有限公司是中广电广播电影电视设计研究院有限公司下属的全资子公司,业务涵盖工程管理服务,技术开发、技术推广、信息技术咨询、工程技术研究和实验发展、软件开发、信息系统集成、塔桅健康监测、塔桅专业加固维护、台站综合代维等。
根据业务发展需要,为进一步充实团队力量,现面向社会公开招聘设计院公司及下属企业2026年度高校毕业生和海外留学生,从事设计咨询岗位工作。
一、招聘基本条件
(一)具有中华人民共和国国籍;
(二)具有较高的思想政治水平,政治立场坚定,拥护中国共产党领导和社会主义制度;
(三)遵纪守法,作风正派,品行端正,爱岗敬业,热爱广播电视网络视听行业;
(四)身体健康,适应岗位要求的身体条件;
(五)年龄要求:年满18周岁,本科不超过26岁(2000年1月1日以后出生),硕士研究生不超过30岁(1996年1月1日以后出生);
(六)国内应届高校毕业生应为纳入国家统一招生计划,具有硕士研究生学历,在校期间为非在职的应届毕业生(在校期间未缴纳过社会保险)并取得硕士研究生学历学位(不含定向、委培,应在2026年7月底前取得相关学历、学位,含两年择业期内未就业的毕业生);
(七)海外留学毕业生在校期间为非在职的毕业生(在校期间未缴纳过社会保险)并取得学历学位;
(八)国内应届高校毕业生应符合人社部高校毕业生接收相关政策要求,海外留学毕业生应符合教育部海外留学毕业生接收相关政策要求;
(九)应聘者除需要符合以上基本条件外,还需同时符合所应聘岗位相关的岗位条件。
(十)具有下列情况之一的人员不得报考:
1.因犯罪受过刑事处罚的;
2.曾在招考中被认定有舞弊等严重违反考试录用纪律行为的;
3.被依法列入失信联合惩戒对象名单的;
4.曾有学术不端等不良行为的;
5.在校期间受过院系级以上单位处分的;
6.聘用后构成回避关系的;
7.法律法规规定不得报考的其他情形的。
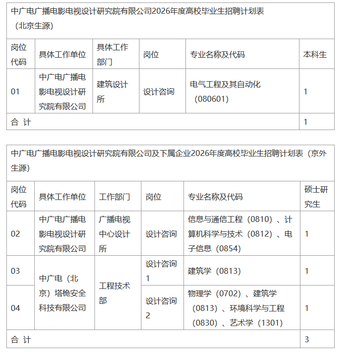
二、岗位及专业方向


三、报名截止时间:自发布之日起30天。
四、考试方式:
通知符合岗位条件的人员参加笔试、面试,不符合条件的将不再另行通知。
五、体检:
根据综合成绩由高到低的顺序,择优确定体检人员名单。
六、公示范围及期限:
在总局官网和设计院公司外网对招聘结果进行公示,公示时间不少于7个工作日。
七、聘用:
公示期满无异议的,按规定签订协议,办理相关手续。
八、报名方式:
符合条件的人员请将《中广电广播电影电视设计研究院有限公司及下属企业2026年度高校毕业生和海外留学生公开招聘报名表》及《诚信承诺书》发至邮箱:zhaopin2026@drft.com.cn
邮件名称:姓名、岗位代码、专业名称及代码、学历、毕业院校、生源地(北京/京外)
联系电话:010-86094403
联系人:郭老师
附件:
《中广电广播电影电视设计研究院有限公司及下属企业2026年度高校毕业生和海外留学生公开招聘报名表》.docx
2.《诚信承诺书》.docx
中广电广播电影电视设计研究院有限公司
2026年3月26日